
Buckley Barlow
Founder, In The Know. Growth Advisor, Investor
Learning Path Summary and Commentary:
The How to Use Marketing Automation to Grow and Scale learning path is designed to get you in the know on how to build and implement an automated marketing strategy without sacrificing the user experience.

Buckley Barlow
Founder, In The Know. Growth Advisor, Investor

Marketing automation originally referred to software developed to automate so-called repetitive tasks and was often seen as a subset of CRM (Customer Relationship Management) enabling marketing divisions to increase efficiency. There is a strong link between marketing automation, content marketing, content management and other platforms.
Read On
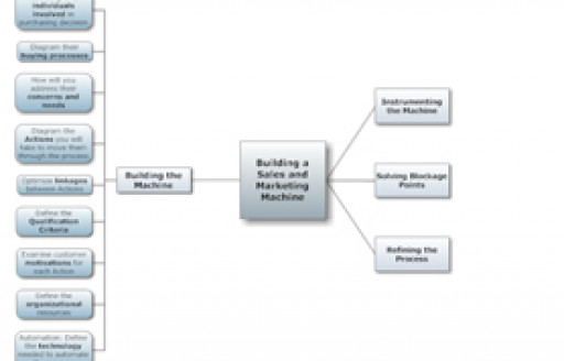
Building a Sales and Marketing Machine is a structured methodology for designing and reviewing your customer acquisition process. It stresses the idea that the only right way to build a sales and marketing process is to design it around your customers (customer-centric). Although this is obvious, it turns out to be radically different to the way most companies have designed their processes, which is based on what they want to happen (i.e.company-centric).
Read On
If you’re a marketer, you’ve probably heard of marketing automation. We’re going to bet though, that 90 percent of you have no clue what the term means. We don’t blame you — ‘marketing automation’ is a mouthful to say, and there probably should be a better way to describe the concept.
Let’s start by investigating the problem.

In Part I of this series, I shared with you the critical question you must answer before you try to sell anything to anybody. In Part II, I showed you the three crucial “ingredients” you need in order to grow a successful business. And now, in the final post of the series, I would love to share with you the final piece of the framework that lets you put everything together to close sales — and drive revenues.
Read On
The world of sales is a $500 billion industry that employs over 15 million people in the US alone. However, only a handful of colleges offer degrees in sales and most MBA programs don’t offer a single sales class.

According to John Warrillow, the number one mistake entrepreneurs make is to build a business that relies too heavily on them. Thus, when the time comes to sell, buyers aren’t confident that the company-even if it’s profitable-can stand on its own.

It’s been over a decade since Verne Harnish’s best-selling book Mastering the Rockefeller Habits was first released. Scaling Up: How a Few Companies Make It…and Why the Rest Don’t is the first major revision of this business classic. In Scaling Up, Harnish and his team share practical tools and techniques for building an industry-dominating business.

It’s true: Every successful business (large and small) relies on marketing campaigns and sales funnels to generate leads and sales. Most sources of funnel marketing education tell you how to build funnels that are far too complex or vague to really work for the everyday entrepreneur or small
Read On
Our 10-part Marketing Automation Crash Course can bring you up to speed on the ins and outs of Marketing Automation.
Read On
Learn no-nonsense, battle-tested growth marketing strategies and tactics from thought leaders who’ve actually worked in the trenches of big brands like Facebook, LinkedIn, Instagram, Pinterest, & Eventbrite.
Read On
Most companies with outward-facing dynamic websites face the same challenges: pages must load quickly, infrastructure must scale efficiently, and sites and services must be reliable, without burning out the team or breaking the budget. Velocity is the best place on the planet for web ops and performance professionals like you to learn from your peers, exchange ideas with experts, and share best practices and lessons learned.
Read OnI have used a handful, okay, maybe two handfuls of email marketing and automation tools over my career and bar none, ConvertKit is by far the easiest and most intuitive email marketing and automation platform on the market. I recently switched to ConvertKit and I have been delighted at every turn–and I think you will be too! I’m a big proponent of segmenting your users based on interests and this platform makes a difficult process darn right easy.
Learn More
If you thought that this was only a content curation tool made for social media, you’d be way wrong. This tool helps you share other people’s content and then use a Call-To-Action to bring them back to you. One of my favorite pull marketing tools. Listen here to learn more from the Founder!
Learn More
From heatmaps to user polling, this tool is the Swiss army knife of marketing tools. The code is easy to install and they have a nice freemium version to get you started.
Learn MoreYou need a landing page or an opt-in box? You need LeadPages. Reasonably priced, crazy easy to use, and so much added value. Fantastic reporting capabilities, all the data you could possibly want. I could go on, but you really should have clicked over by now. Every minute you’re not a LeadPages member, I really feel like you’re losing opportunities to gain users.
Learn More
Bluehost offers feature-rich affordable web hosting with 1-click WordPress integration. It’s ideal for first-time site builders, in part because it offers amazing customer service and tools that make it simple for first-time users to quickly understand how to do things. I use it myself – and I’m a happy customer. Their customer support is AWESOME!
Learn MoreWeb analytics service that tracks and reports website traffic. Totally free, and you have to use it, because Google made it, and it’s incredibly useful and all your competitors are using it.
Learn More